百家乐游戏-百家乐官网透明出千牌靴_百家乐博牌规_全讯网高手论坛 (中国)·官方网站

教學周

門戶系統 學生 教師 校友 考生 VPN 郵箱 圖書館 EN

首頁

首頁 / 科研動態 / 正文

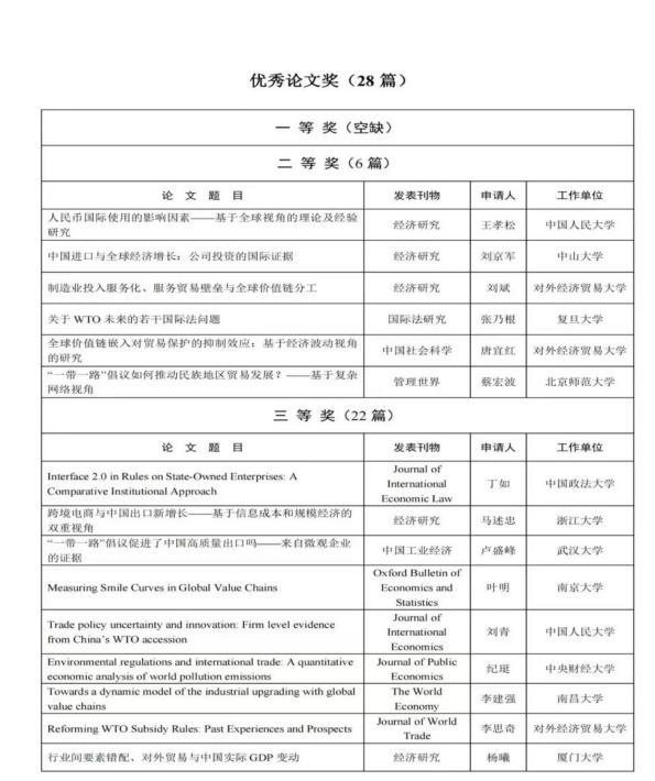
我校李建強教授榮獲第二十二屆“安子介國際貿易研究獎”

作者:經濟管理學院時間:2023-03-17
攝影 經濟管理學院 單位 經濟管理學院
  

本網訊(經濟管理學院)3月1日,第二十二屆“安子介國際貿易研究獎”評選結果揭曉,我校經濟管理學院特聘教授李建強憑借Towards a dynamic model of the industrial upgrading with global value chains榮獲“優秀論文獎”三等獎。

為國際貿易戰線培養出更多的杰出人才進而推動祖國對外經濟貿易事業的順利發展,我國著名愛國人士、香港知名實業家、中國人民政治協商會議第九屆全國委員會副主席安子介先生于1991年出資設立了“安子介國際貿易研究獎”(簡稱“安獎”)基金。該獎是教育部認定的部級獎項,也被視為中國國際經貿領域中的最高學術獎項,在國內外具有較大的影響力。



編    輯:涂金鳳

責任編輯:許  航


网上百家乐作弊不| 赌百家乐官网大小点桌| 广州百家乐娱乐场开户注册 | 百家乐官网真人斗地主| 万达百家乐娱乐城| 百家乐官网如何买大小| 游戏机百家乐的玩法技巧和规则| 百家乐官网自动算牌软件| 单机百家乐小游戏| 西城区| 大发8888迅雷下载免费| 新东方百家乐官网的玩法技巧和规则 | 鄂伦春自治旗| 澳门百家乐游戏| 澳门百家乐官网博客| 大发8888娱乐城| 百家乐破解的方法| 百家乐官网游戏排行榜| 大发888游戏出纳| 百家乐官网庄最高连开几把| 百家乐官网庄闲的冷热| 大发888官方网| 百家乐开闲几率| 百家乐官网怎么看大小| 皮山县| 威尼斯人娱乐场官网网站是多少 | 网页棋牌游戏| 百家乐平注7s88| 棋牌评测网站| 网络百家乐证据| 国际百家乐官网规则| 百家乐麻将牌| 百家乐娱乐网站| 百家乐官网真人荷官网| 百家乐官网桌蓝盾在线| bet365代理| 利来百家乐的玩法技巧和规则| 太阳城百家乐网上| 玩百家乐官网的玩法技巧和规则 | 百家乐官网筹码托盘| 什么是百家乐官网平注法|